Farm animal well-being

Because farm animal
well-being works.

People are at the heart of farm animal well-being.

People care for farm animals, design the environment they live in, consume animal products, and set policies about welfare standards.
Behaviours performed by people strongly impact animal well-being.

To understand how we can improve animal well-being, we first need to understand the needs of the animal and how they are affected by people’s behaviour.
But in order to effect change, we ultimately need to understand and change the behaviour of people.

Using behavioural science to improve farm animal well-being

Behavioural science can help us better understand human behaviour in the context of farm animal well-being.

It can enable us to design interventions that target the root causes of the behaviours and are acceptable and feasible to stakeholders, thereby having the best chance of improving farm animal well-being.

Example behaviours that affect farm animal well-being
Example behaviours that affect farm animal well-being

“With the expertise of Innovia, we will better understand farmers’ behaviour and motivations and analyse how their choices can affect cattle well-being.”

Dr Laurent Goby, Boehringer Ingelheim (Project leader)

Anna Wilson

“Behavioural science can enable us to design interventions that target the root causes of the behaviours and are acceptable and feasible to stakeholders, thereby having the best chance of improving cattle well-being”

Dr Anna Wilson, Innovia

Why have we taken a behavioural-science approach to this project?

This approach ensures that we focus on a specific behaviour (such as administering pain relief after a painful procedure such as calf dehorning).

Unless there is a specified target behaviour, interventions are likely to target the wrong barriers and are likely to be ineffective.

It is very hard to change multiple behaviours simultaneously – trying to do so often leads to unfocused and ineffective solutions.

This approach provides us with a framework to think systematically about the barriers and promoters of the specific target behaviour.

Katie Morton

“Our evidence-based diagnostic framework helps us to navigate complexity and lower risk by focusing on the most relevant factors that are known to effect behaviour identified from validated behavioural-science models. This model is populated by data gathered through qualitative and quantitative research with our target population.”

Katie Morton, Innovia

The behavioural-science approach helps us to select the right types of interventions for the problem that we are trying to solve. For example,

should the intervention be educational or persuasive?
Or a combination of both?

Single interventions rarely work in isolation, so we need to develop multiple interventions that work in harmony with each other, to give the highest likelihood of changing behaviour.

Stage 1 of the project: selection of a target factor

The objective of stage 1 was to select one target factor that impacts cattle well-being to focus on for the remainder of the project. To identify such factors, Innovia took a ground-up approach. Specifically, the predominant focus was the findings from the 12th Expert Forum on Farm Animal Well-Being, supplemented with Innovia’s own research. This process enabled us to develop a list of priority areas for consideration during the end-of-stage-1 meeting.

Cow
  • A target factor is defined by factors from two or more domains.
  • For example, the following could be candidate target factors: pain caused by lameness, pain caused by mastitis, distress caused by overcrowding during transport.
  • This is the level of specificity we needed to reach when selecting a factor to focus on in this project.

At the end of stage 1 the joint BI-Innovia core team selected the “detection and treatment of pain, with a focus on mastitis, respiratory disease and assisted calving” as the target factor to focus on for next step of the project.

Stage 1: Selection of a target factor

Read more >

Stage 2 of the project: defining a target behaviour

The key objective of the stage 2 process of the FAWB project was to define a target behaviour – relating to the target factor decided in stage 1.
To achieve this objective, Innovia identified and defined the multitude of farmer and vet behaviours that could be fruitful targets for intervention – relating to the project’s selected target factor: improved pain detection and treatment associated with mastitis, respiratory disease and assisted calving.

Target behaviour: Defining something as a target behaviour has a number of different components to satisfy. These include, an observable response that directly impacts the well-being (specifically, pain management in this case) of cattle; an action component (someone doing something); and ideally some description of context and time (where and when the behaviour is occurring).

Hence, Innovia ensued an iterative process that involved carrying out interviews with vets and farmers, as well as desk-based research to help identify and define "gold-standard" and "usual" vet and farmer behaviours relating to the target factor.

"The gold standards are helpful, because it is critical to have an idea of the desired behaviours (what you want farmers and vets to do differently), before designing an effective change behaviour programme."

Dr Katie Morton, Innovia

The findings were analysed by the Innovia team and brought to discussions with the core project team. At the end of stage 2, the core team eventually decided to refine the target factor (the ultimate goal of the Behaviour Change Programme) as follows:

"To reduce pain and discomfort associated with assisted calving."



The team subsequently defined the associated target behaviour (who we want to do what in order to achieve the target factor) as :

"Farmer complies with best practice for minimising pain and discomfort associated with assisted calving."

Stage 2: Defining a target behaviour

Read more >

Stage 3 of the project: diagnosing behaviour

The objective of stage 3 was to diagnose why the target behaviour is not happening or, in other words, understand why farmers are currently not engaging in best practice behaviour for minimizing pain and discomfort associated with assisted calving.

For the initial COM-B diagnosis, having in mind the target behaviour that was selected earlier, we used the best practice farmer behaviours outlined in stage 2 as the target “best practice” behaviours. We then identified potential capability, opportunity, and motivation barriers for each of the individual behaviours using insights from the 2019 FAWB forum, stage 2 interviews, and academic literature.

Our initial COM-B was a structured set of hypotheses for why farmers might not engage in the best practice behaviours for minimising pain and discomfort associated with assisted calving.


Testing our initial COM-B diagnosis enabled us to:

  • Check that we had identified all the key drivers of farmer behaviour.

  • Help us focus our behaviour change program on the most critical behaviours and barriers.

Stage 3: The COM-B model

Read more >

We tested our diagnosis through interviews with vets and farmers and a farmer survey. COM-B analyses are large, unwieldy, and full of technical language. Hence, they are difficult for non-specialists to provide feedback on and can be difficult to directly develop interventions from. To enable farmers to provide meaningful feedback on our initial behavioural diagnosis, we created a set of 11 problem statements from our initial COM-B analysis on the gold-standard farmer behaviours.

Problem statements are simple statements outlining the key things that might need to be overcome to achieve the target behaviour. A problem statement can be a behaviour, a determinant, or a combination of the two. The key is that the set of problem statements covers all the key things that you think might prevent farmers engaging in the target behaviour and that each problem statement is easy for stakeholders to provide feedback on.


Problem statements

To test and refine our initial diagnosis we asked survey and interview participants to:

  • Rate how much they agreed with each problem statement on a scale from strongly agree to strongly disagree and explain why they rated it in that way.

  • Rank the 11 problem statements from most to least problematic.

  • Identify the most important barriers to addressing the problem they rated as most problematic.

  • Identify any important problems that weren’t covered by the problem statements.

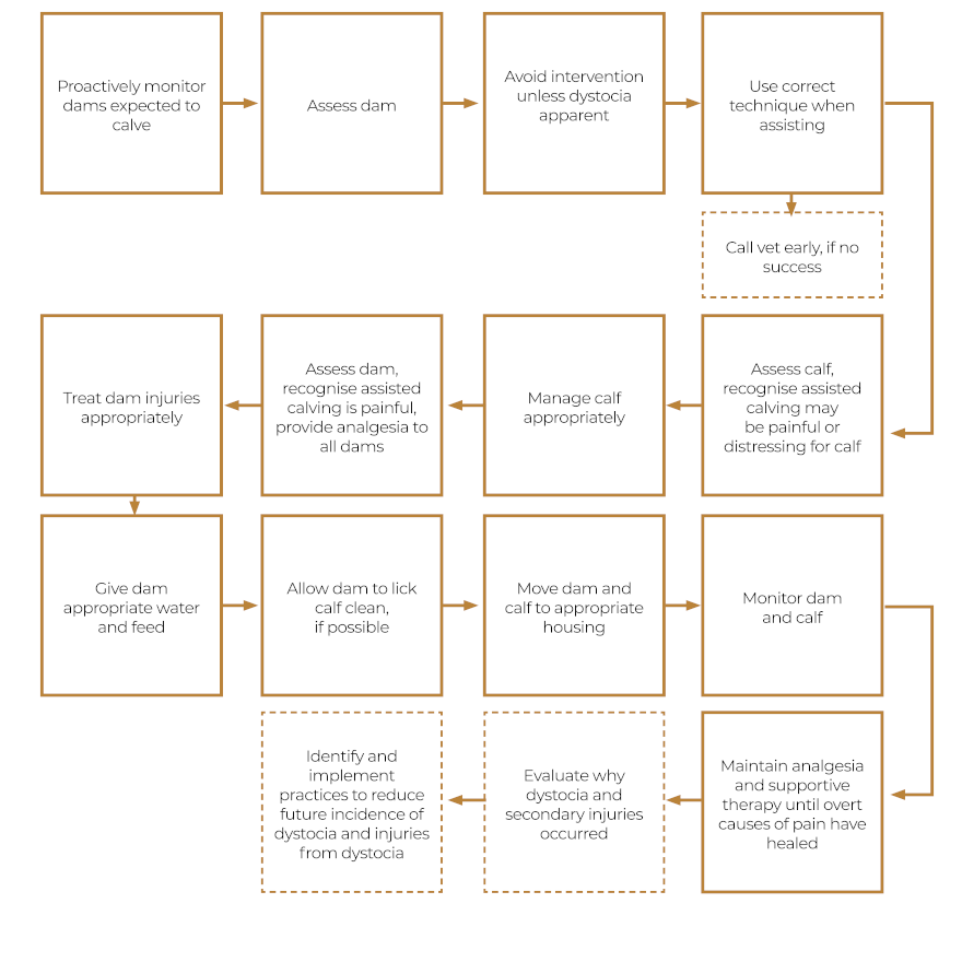
Based on the survey and interview insights, and the core team discussions, the many farmer behaviours in the stage 2 best practice were simplified to 6 target best practice behaviours.

Stage-2 best practice
Stage-2 best practice
Updated best practice behaviours
Updated best practice behaviours